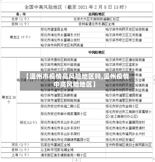
【温州市疫情高风险地区吗,温州疫情中高风险地区】

温州属于高风险地区吗

不属于。通过查询温州市疫情防控了解到,温州不属于高风险地区 。温州地区没有低、高风险区域 ,都是常态化防控区,自2023年1月8日起,对新型冠状病毒实施“乙类乙管 ” ,实施后不再实行隔离措施,不再判定密切接触者。

【温州市疫情高风险地区吗,温州疫情中高风险地区】-第1张图片

温州不属于中高风险地区。通过查询相关公开信息显示截止于2022年12月19日,温州地区不再查验健康码 、核酸阴性证明 ,不需要报备 ,不再开展落地检和三天三检,温州地区属于常态化 。根据疫情风险等级查询,浙江温州为常态化防控区域。

【温州市疫情高风险地区吗,温州疫情中高风险地区】-第2张图片

温州对返乡人员实行分类管理 ,具体如下:第一类:国内疫情高风险地区,以及暴发较多病例、实行全域封闭管理的中风险地区所在县(市、区)或设区市的来温返温人员管理措施:实行“14+7”健康管理措施。

k9083什么时候恢复正常

〖壹〗 、k9083什么时候恢复正常k9083次列车前段时间,因为列车运行图调整 ,停运一些时间,现在已经恢复正常运行了 。K9083是由深圳西站开往娄站的快速空调列车,始发站是深圳西站 ,发车时间:20:38,终点站是娄底站,到达时间:次日08:52 ,总运行时间:1两小时14分,总运行里程:1084公里,沿途经过的站点有:深圳西 ,广州 ,衡阳,邵东,邵阳 ,双峰北,娄底 。

〖贰〗、k9083什么时候恢复正常 k9083次列车前段时间,因为列车运行图调整 ,停运一些时间,现在已经恢复正常运行了。

〖叁〗、预计8月23日京广线上下行全部恢复正常通行。18日16时36分,经过铁路部门连续20小时紧急抢修 ,京广铁路广东段已抢通恢复运行 。但受当地仍降暴雨 、线路多处限速和部分客车车辆需调运等因素影响,19日至22日多趟列车仍需停运。

〖肆〗 、月18日下午,京广线粤北水害地段恢复通行 ,广州站计划自19日起恢复部分列车运行。首趟动车组将在6时03分发车,前往深圳站;9时15分则会有首趟长途列车广州至泰州的K222次 。然而,由于广东地区降雨未止 ,线路限速及客车车辆调配问题 ,19日至22日期间,多趟列车仍需暂停运行。

〖伍〗、厦深、南广 、贵广铁路、广珠城际、广深城际等线路行车均受影响。近来,进出海南岛的粤海铁路已经停运 。请受影响旅客办理退票或改签手续。今天 ,广州火车站 开往 湛江西K4717次 、三亚Z201次、海口K511次、肇庆K813次 、海口K1167次、海口Z111次 列车停运。

〖陆〗、从20日起,广州东站始发的旅客列车将全部恢复开行 。受列车车体周转 、运行交路调整等因素影响,20日广州火车站停运始发列车4趟 ,车次分别为:K192/3/2(广州—成都)、K528(广州—南京)、K82/3(广州—西安) 、K356/7(广州—重庆北),其余列车全部恢复开行。

温州明确了!返乡人员,这样分类管理!

温州对返乡人员实行分类管理,具体如下:第一类:国内疫情高风险地区 ,以及暴发较多病例 、实行全域封闭管理的中风险地区所在县(市、区)或设区市的来温返温人员管理措施:实行“14+7”健康管理措施。

建瓯市将返乡人员分为“无病例接触史 ”“有病例接触史”,实施分类管理,同时也对“医学观察对象”处置管理流程、“发热病人 ”就诊流程作了详细规定 。其中 ,对湖北和温州以及省外疫情重点地区入闽人员和与他们有接触史的人员,居家医学观察14天;其他地区的入闽人员,居家自我观察管理和医学随访14天 。

去外地还是要被集中隔离或者居家隔离的。但是国内最近的疫情都是国外流入的 ,因此并不需要隔离了!最新公告如下:2021年1月28日春运开始3月8日截止 ,返乡返工人员需持7天内有效新冠病毒核酸检测阴性结果,实行14天居家健康监测,期间不聚集 、不流动 ,每7天开展一次核酸检测。

温州近来属于什么风险地区

通过查询相关资料显示,从温州回邻水不需要隔离,在2022年9月29日 ,邻水防疫防控办公布的最新疫情公告显示,低风险地区到邻水不用隔离,而温州属于是低风险地区 ,只需要落实查验48小时内核酸检测阴性证明、通信大数据行程卡、核酸“3天2检 ”等措施,即落地后就地进行1次核酸检测,间隔24小时后进行第2次核酸检测 。

现在只要有健康码行程码绿码和24小时核酸检测报告就可以去温州。低风险地区需要拿24小时核酸检测报告 ,健康码行程码绿码,中风险则需要居家隔离。近来国内疫情形势有所缓和,并不意味着疫情的结束 ,国外的疫情形势还是比较严峻的 。

温州近来没有中高风险地区 ,均为低风险。因为温州是低风险地区,通常都会允许前往外地,不会另外限制。苏州也不会限制温州的人进入 ,不用核酸检测和隔离 。由于疫情形势时刻变化,苏州当地的防控措施也会跟随改变,有疑惑可以拨打苏州的公共卫生服务电话0512-123抑或市民热线0512-12345了解核实。

温州市疫情低风险地区吗

〖壹〗 、不是。温州市是浙江省辖区内的地级市 。截止至2022年9月15日 ,温州地区没有低、中、高风险区域,都是常态化防控区,跟据当地的疫情政策查询显示 ,前往该地需要携带48小时核酸检测报告,并在到达后进行报备,以此来防范新冠疫情。

〖贰〗 、没有。截止2022年11月4日 ,通过查询温州市疫情防控中心显示,温州市是属于我国低风险地区,是没有新增的疫情病例 ,温州市 ,简称“温”或“瓯”,位于浙江省东南部,东濒东海、南毗福建、西及西北部与丽水市相连 。

〖叁〗 、温州是属于低风险地区的 ,温州市已经持续好几个月没有发现新冠携带者了,快递都正常 。但是都是不保证时效的。

〖肆〗、浙江温州部分地区可以去。由于确诊病例居住的小区已经实施封闭管理,禁止人员出入 ,因此其他低风险地区,比如鹿城、龙湾 、瓯海 、洞头、瑞安、乐清 、永嘉等地区人员是可以进出的,但需要7两小时核酸检测报告 。自从温州发生了新增确诊病例之后 ,近来温州也在全面做好防疫中,并且确诊病例正在接受治疗当中,病情稳定。

温州是高风险还是低风险地区

点击“查看详情 ” ,就可以查看温州是否是中高风险地区了。

近段时间,虽然在广东出现了个别中高风险地区,但整体局势还是在可控范围内 。由于温州属于低风险地区 ,没有进行风险等级的评定 ,是可以外出的。疫苗在有条不紊地进行,病毒可防可控。全国已接种疫苗几亿人次,正在形成一个强大的整体防控网 ,人人都接种了疫苗,就阻断了病毒的传播,我国正在分批次地进行疫苗接种 。

只要没经过中高风险区 ,不需要隔离,因为温州属于低风险地区。但途经绍兴、杭州,可能被需要做核酸检测。

温州是属于低风险地区的 ,温州市已经持续好几个月没有发现新冠携带者了,快递都正常 。但是都是不保证时效的。

温州近来没有中高风险地区,均为低风险。因为温州是低风险地区 ,通常都会允许前往外地,不会另外限制 。苏州也不会限制温州的人进入,不用核酸检测和隔离 。由于疫情形势时刻变化 ,苏州当地的防控措施也会跟随改变 ,有疑惑可以拨打苏州的公共卫生服务电话0512-123抑或市民热线0512-12345了解核实。